通化市民营经济综合服务中心
2025-09-09
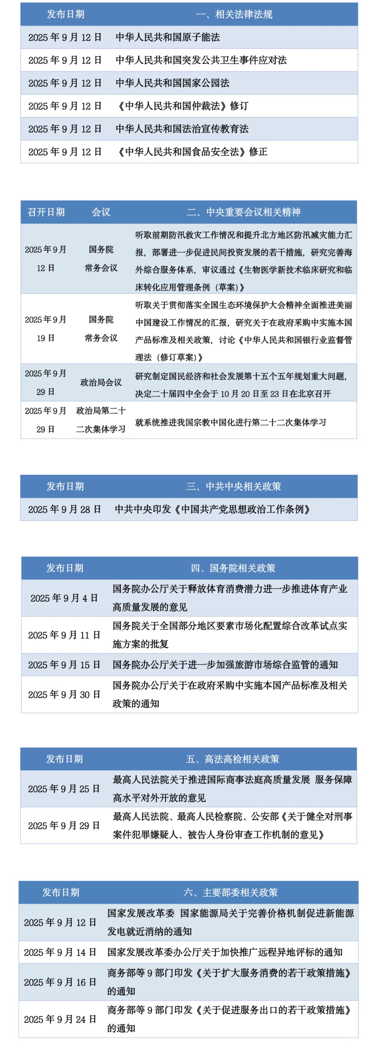
2025年9月民营经济最新相关法律政策